Slow Cognition: The Development of AAS (August 21, 2021 - August 26, 2022)
"AAS" stands for the Anticipatory Activity System (AAS) framework

The above diagram represents the development of the Anticipatory Activity System (AAS) in the past 12 months.
One year ago, I got an idea called iART framework which is the early version of the AAS framework.

On August 25, 2022, I launched Life Strategy Center with a possible book about the AAS framework.

This is a wonderful journey!
This article uses this journey as a case study of the Slow Cognition project.
I will share more details behind the nine moves between several thematic spaces.
0. The "U" Diagram
I use the Theme U framework to manage the development of the Anticipatory Activity System (AAS) framework.

The above diagram is based on the HERO U framework which presents six types of "objects of knowing" in a U shape.
- mTheory: Meta-theory
- sTheory: Specific Theory
- aModel: Abstract Model
- cModel: Concrete Model
- dPractice: Domain Practice
- gPractice: General Practice
For the ASS project, I consider the following “Objects of Knowing” for connecting THEORY (AAS) and PRACTICE (Life Strategy).
- Meta-theory: Activity Theory, Anticipatory System Theory, Relevance Theory, etc.
- Specific Theory: Anticipatory Activity System
- Abstract Model: The AAS Framework
- Concrete Model: The AAS4LT Framework
- Domain Practice: The AAS4LT 1:1 life coaching program
- General Practice: Life Development
You can find more details in Life Discovery: The AAS Framework.
#1 Move from Domain Practice to Meta-theory

In August 2021, I joined an adult development program as an advisor. The program was initiated by a young girl who is a friend of mine. The program was designed with three components: 1) Life Purpose Awareness, 2) Personal OKR Practice, and 3) Peer Review and Feedback. My friend also adopted the Building In Public approach to sharing her goals, challenges, progress, and discussions with others on social media platforms.
I have been discussing various themes about the program with her for three weeks. On August 17, 2021, I realized it is possible to develop a framework for reflecting on her project and our conversation.
I adopted the Anticipatory System Theory as the primary theoretical resource and used a meta-diagram to develop the early version of the AAS framework. See the diagram below.

Originally, it was called iART framework. The name iART stands for i +Activity + Relationship + Themes.
#2 Move from Meta-theory to Specific Theory

In Sept 2021, I developed a new concept called "Second-order Activity" for applying Activity Theory to discussing Sustainable Business Development.

The diagram of the Second-order Activity inspired me to reflect on the iART Diagram Notation.
I realized that I can make a new diagram blending:
Transactional Anticipatory System + Second-order Activity = Anticipatory Activity System
The result is a new framework with a new diagram:

The new framework is perfect for thinking about the complex of “Self, Other, Present, and Future”. For example:
- Sustainable Business Development
- Organizational Strategy
- Startup Studio or Venture Studio
- Technology Choices
- Educational Strategy
- Family Development
- Intimate Relationship
On Sept 15, 2021, I wrote an article titled D as Diagramming: Strategy as Anticipatory Activity System and Start using a new name for the framework. Since the iART Framework is inspired by the Anticipatory System Theory, I name this new diagram Anticipatory Activity System.
#3 Move from Specific Theory to Concrete Model

The AAS4LT framework is born from curating insights from both theoretical development and empirical research.
Though most of the ideas are adopted from the Anticipatory Activity System framework and other knowledge frameworks, the whole structure is inspired by an empirical research project about a person’s one-year life transitions.
If you read my articles about the iART Framework, you probably know that The Anticipatory Activity System is an expanded version of the iART Framework which was born from an empirical research project about an adult development program.
I’d like to call the program SSL which stands for Shaper & Supporter Lab. Anyway, it is just a codename. SSL was founded by a friend of mine in April 2021.
My friend started the journey in Feb 2021.
Last month, we worked on reflecting on her life transition in the past 12 months. In the process of reflection, I realized that she did two activities during the one-year journey.
- Second-order Activity: She spent several months on Life Discovery.
- First-order Activity: She started the Shaper & Supporter Lab program as a Developmental Project.
I also observed that she also worked hard on modeling her project and storytelling about her life discovery. This insight inspired me to create the AAS4LT framework on March 22, 2022. This is an awesome discovery!
#4 Move from Concrete Model to Domain Practice

I also started hosting an AAS board on Milanote for a life transition coach program on March 26, 2022.

The program is based on the following knowledge models:
- The AAS4LT framework
- The Life-as-Project approach
- The Life Discovery Toolkit (v1.0)
- The Life Discovery Canvas (v1.0)

The program is designed with the above eight steps. Each step has its own sub-board where I and a client can work together on the following tasks:
- 1. Understanding The Concept
- 2. Understanding The Example
- 3. Share Your Information
- 4. Discussions
- 5. Reflection
Task 1 and Task 2 are for the client to learn basic ideas about each step. For Task 3, the client has to reflect on her or his own situations and experiences and share relevant information through text, images, links, etc on the sub-board. I will lead Task 4 and respond to the client’s information. Task 5 is for both of us.
#5 Move from Domain Practice to Concrete Model

On March 27, 2022, I and my friend had a 90-minute video conversation about her project and the AAS project. It was a wonderful movement for both of us. We were super excited to SEE a real connection between Theory and Practice.
The conversation also inspired me to create a sub-framework for the AAS4LT framework on March 28, 2022.
The AAS4LT is an 8-step practical framework. I also design a cyber coaching room for the program on Milanote with one master board and eight sub-boards. Each sub-board focuses on one step.
Step 7 is about Modeling A Developmental Project. To showcase the framework of Step 7, I decided to use the Activity U project as an example.
I spent three days making a board with 315 cards for a three-year reflection. The board collects 74 diagrams, 10 book covers, and 38 links. It’s a biography of the Activity U project (2020–2022).
I shared the board on Linkedin on March 31, 2022.
#6 Move from Domain Practice to Abstract Model

The “Self, Other, Present, Future” schema is the core of the AAS framework. The “Self — Other” Relevance is related to the “Present — Future” Complexity. Both are not static, but dynamic.
On May 10, 2022, I wrote an article to introduce the concept of “Unfoldness” and the related term “Unfolding” to describe this idea.

On April 27, 2022, I published an article titled Life Discovery: “Points of Observation” and “Significant Insights” and I used “Decision” for the AAS framework.
On May 10, 2022, I decided to use “Unfolding” to replace “Decision” for the AAS framework. I am not going to say “Decision” is not important for Life Activity. I want to use “Unfolding” to highlight the dynamics of the activity of making decisions.
While the term “Decision” is about “mental operation” or “cognitive operation”, the term “Unfolding” is more about “the change of context”.
On May 20, 2022, I reflected on the 8-step 1:1 life coaching program and created an Abstract Model for general purpose.

The Abstract Model only considers five significant movements for the AAS framework.
1. Unfolding
2. Discovering
3. Modeling
4. Producing
5. Storytelling
Two weeks ago, I used Evaluating as the fifth movement and consider Storytelling as a sub-movement of Unfolding.
Why do we need an Abstract Model? Because I learned something from testing the AAS4LT framework which is a Concrete Model and the 1:1 life coaching program.
Since the AAS framework can be used on various domains, I need a general-purpose framework. So, I use five movements to summarize what I learned from running the domain program.
#7 Move from Specific Theory to a New Domain

The other progress of the AAS framework is the "Service Knowledge Management" (SKM) framework which was born in July 2022.
In July 2022, I developed the Knowledge Engagement Program (v1) for a client. Though the program focuses on “Service Knowledge Management”, it can be considered a general program for applying the Project Engagement approach to Knowledge Management.
You can find a public version of the program on Milanote.

The client’s activity is defined as “Service Knowledge Management” which is a special type of activity.
I adopt the “Anticipatory Activity System (AAS)” framework to understand “Service Knowledge Management”:
- First-order Activity: Software Product Development
- Second-order Activity: Service Knowledge Management
Why do we need to use the AAS framework? If we don’t understand the first-order activity, then we can’t understand the second-order activity.
The client’s activity is understood as an Anticipatory Activity System.
The Anticipatory Activity System (AAS) framework is developed for understanding “Self, Other, Present, and Future”. It is formed by First-order Activity, Second-order Activity, and the Self — Other Relevance.
- First-order Activity: Software Product Development
- Second-order Activity: Service Knowledge Management
- The Self — Other Relevance: Self refers to a service provider while Other refers to a client.
We will use the Activity System Model (The Engeström’s Triangle) for understanding First-order Activity and use the Relevance of Zone framework to understand the Self-Other Relevance.
#8 Move from Specific Theory to a New Domain again

On May 6, 2022, I created the following model for building a knowledge enterprise.

The above diagram is inspired by Project-oriented Activity Theory
In July 2022, I also applied the AAS framework to think about the Business Model of a Knowledge Center.
- First-order Activity: Knowledge Service
- Second-order Activity: Knowledge Discovery
In this way, we can understand a Knowledge Center as an Anticipatory Activity System.
#9 Move from Abstract Model to a New Domain

On August 26, 2022, I reviewed the above Move #8 and created the following diagram.

I also used the Abstract Model to design the following Concrete Model.

I identified new activities for First-order Activity and Second-order Activity and also selected new frameworks for understanding these new activities.
Discussion
Finally, we made a new case study for the Slow Cognition project.

12 months, 9 moves.
This is a wonderful journey.
This is not a linear journey.
The HERO U framework is a simple version of the following model. See more details in HERO U — A New Framework for Knowledge Heroes.

There is an assumption behind the framework. According to Construal level theory (CLT), a social psychology theory that describes the relationship between psychological distance and the extent to which people’s thinking is abstract or concrete.

Yaacov Trope and Nira Liberman pointed out in their article Construal-Level Theory of Psychological Distance, “According to CLT, then, people traverse different psychological distances by using similar mental construal processes. Because the various distances have the same egocentric reference point, they should all be cognitively related to each other and similarly affect and be affected by level of construal. As psychological distance increases, construals would become more abstract, and as level of abstraction increases, so too would the psychological distances people envisage. Construal levels thus expand and contract one’s mental horizon.”
I think the six types of “Objects of Knowing” of the HERO U framework requires different construal levels. Meta-theory (mTheory) is at high-level construal while General Practice (gPractice) is at low-level construal.
There are many multi-level knowledge models. For example, Gowin’s Vee diagram, Meta-modeling Methodology (M3), diSessa ’s Knowledge in Pieces (KiP), etc. HERO U shares the notion of construal level with these models on the cognitive dimension.
Is it a six-level hierarchy of cognitive objects?
Yes.
Are these levels real?
Not.
This is a model for representing reality, but a model is not reality.
Why do we need such a model?
We can reduce the complexity of cognitive operations. For example, I returned to the PRACTICE side from the THEORY side in Step 3 because I wanted to use real data to guide the further development of the AAS framework.
In Step 6, I detached my work from Domain Practice and attached it to Abstract Model because I want to summarize my insights from testing the AAS framework in the 1:1 life coaching program. While the program was designed with 8 steps, the Abstract Model only considers five significant movements.
In this way, I can divide my work into different levels. Also, I can control the risk of the AAS project. A failure at a lower level doesn't mean a failure at a higher level. For example, the program may fail because it is designed with 8 steps. If we change it to 5 steps, it may work well. However, this lower level complexity is not the primary contribution of the higher level cognitive work.
Curation v.s. Creation
To be honest, the HERO U framework was developed for the Knowledge Curation project. You can find more details in The Knowledge Curation Toolkit #1: Theme U for Single-theory Curation.
From Sept 2018 to March 2019, I wrote a book titled Curativity: The Ecological Approach to Curatorial Practice. The book presents the Curativity Theory with a theoretical foundation Ecological Practice approach. In 2020, I decided to apply Curativity Theory to Knowledge Building and I started working on the Knowledge Curation project which led to several books later.
The mission behind the Knowledge Curation project is Connecting Theory and Practice.
In the past three years, I developed a series of frameworks, models, diagrams, canvases, and methods for the Knowledge Curation Project.
- The HERO U Framework
- The HERO U Canvas
- The Model of Knowledge Curation
- The Knowledge Curation Canvas
- The Thematic Space Canvas
- The Slow Cognition Method
- A Set of Meta-diagrams
The HERO U diagram is a part of the HERO U framework. It is a simple version of the above “When Theory Meets Practice” diagram. The following Activity U is an example of Single-theory Curation.

I didn’t deliberately review the development of activity theory, but selected works of activity theorists based on my personal reading history. You can find more details in Activity U : The Landscape of Activity Theory (Part I).

The above diagram is based on the HERO U diagram too. The Affordance U diagram and the Activity U diagram adopt the same meta-diagram, but they present two types of the landscape of concept ecology.
The Activity U diagram presents a larger knowledge enterprise which can be considered a giant tree while the Affordance U presents a loose web of concepts that can be considered a garden where you can see many small trees.
Moreover, there are two key facts during the development of Activity Theory. The first thing is Yrjö Engeström’s contribution. He developed the activity triangle model or activity system which is very popular in various domains such as learning and education, HCI (human-computer interaction) research and design, information science, organization, management, etc. The second thing is cross-location communication and collaboration. Yrjö Engeström is based in Northern Europe, he built a community called the Scandinavian AT school. In the West, Michael Cole built cultural psychology, Bonnie A. Nardi brought AT to HCI research. These new generation researchers form CHAT as a whole for Activity Theory. It is a wonderful collective intellectual work.
For the concept of Affordance, there is another kind of landscape. Though William M. Mace mentioned the cross-discipline influence of Affordance in the classic edition of Gibson’s book, I see there are more radical variations than systematic development. Researchers from different fields adopted the concept of Affordance and modified its definition to fit their own contexts. Eventually, the concept of Affordance became a buzzword. The original theoretical value behind the word was lost in the process.

If I use the HERO U diagram for knowledge curation, the object is static academic knowledge. I, as the subject, can detach from the object. I can't make any change to selected academic knowledge, what I can do is make a new container that can be a new context for understanding selected academic knowledge.
However, when I use the HERO U diagram for knowledge creation, the object is dynamic tacit knowledge. I, as the subject, can attach to the object. The possible knowledge is in the process of making. The Subject-Object is a whole and they are mediated by the HERO U diagram.
Since I am the only person running the process, I can decide on any move between these six levels. For example, I didn't make an Abstract Model and use it to generate a Concrete Model. I directly moved from the level of Specific Theory to the level of Concrete Model. After closing the first round test at the level of Domain Practice, I moved from Concrete Model to Abstract Model.
The Self-Other Relevance
While the HERO U framework emphasizes the cognitive dimension. I'd like to highlight the Self-Other Relevance.
The problem of relevance is an important issue of Alfred Schutz’s intellectual enterprises. In his early writings, Schutz made a distinction between imposed relevance and volitional relevance (or “intrinsic”). In the very last years of his life, Schutz offered a new typology of relevances with three main categories:
- Motivational relevance
- Thematic relevance
- Interpretational relevance
Motivational relevance refers to “meaningful ground” of human behavior. It is governed by a person’s interest, prevailing at a particular time in a specific situation. According to Schutz, there are two types of motives: “in-order-to-motives” and “because-from-motives.” While the former is about a person’s future, the latter is about a person’s past experience. Schutz emphasized the difference of the distinction, “Motive may have a subjective and an objective meaning. Subjectively it refers to the experience of the actor who lives in his ongoing process of activity. To him, motive means what he has actually in view as bestowing meaning upon his ongoing action, and this is always the in-order-to motive, the intention to bring about a projected state of affairs, to attain a pre-conceived goal. As long as the actor lives in his ongoing action, he does not have in view its because motives. Only when the action has been accomplished, when in the suggested terminology it has become an act, he may turn back to his past action as an observer of himself and investigate by what circumstances he has been determined to do what he did. ” (1970, p.127) In other words, the “in-order-to motives” highlights the subjective perspective while the “because-from-motives” refers to the objective perspective.
Thematic relevance is about perceiving something that is problematic in a particular situation. A person must define what the problem is and he must turn from a potential actor into a potential problem solver. According to Helmut R. Wagner, “Schutz designated the relevance of the problem as thematic relevance. Of course, what elements in which situation produce a problem for a specific individual, depends on his pre-given interests. The unknown or problematic in a situation becomes relevant only insofar as it blocks the forming of a definition of the situation in accordance with the person’s present intentions and plans.”(1970, p.22)
Interpretational relevance occurs as an extension of thematic relevance. According to Helmut R. Wagner, “The recognition of the problem itself, its formulation as a problem on hand, necessitates further interpretation. A new interpretation, however, can only be accomplished by putting the problem itself in the larger context of the frustrated actor’s knowledge, which, he surmises, has a bearing on the understanding of the problem.”(1970, p.23)
In the past 12 months, I found the Self-Other Relevance is very significant in everyday work and life. For example, I worked in the Shaper & Supporter Lab program as a guest researcher while my friend is the founder of the program. For me, my motivation is to develop the AAS framework while her goal is to successfully run an adult development business.
As a theoretical creator, I work on the THEORY side. As a business founder, my friend works on the PRACTICE side. We have different Relevance.
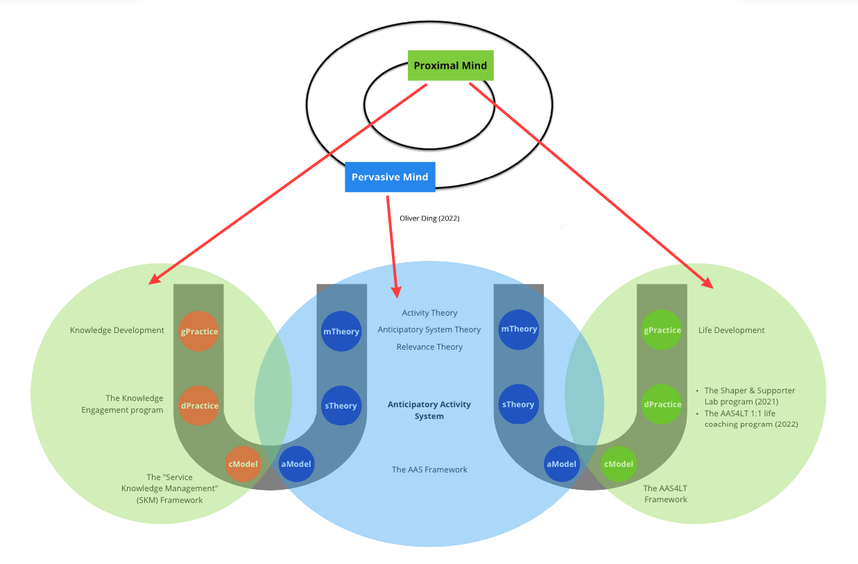
I also discussed Life Discovery with several people and I learned some evidence for the model of the Curated Mind.

The Model of Curated Mind is inspired by the Ecological Practice approach. While Proximal Mind corresponds to Proximal Contexts, Pervasive Mind corresponds to Pervasive Mind.
- Proximal Contexts (Proximal Mind)
- Pervasive Contexts (Pervasive Mind)
These two parts form a whole as a system which is called Curated Mind.
If we connect the Curated Mind with the HERO U framework, we can see the diagram below.

The THEORY side roughly corresponds to Pervasive Mind while the PRACTICE side roughly corresponds to Proximal Mind.
For example, most people who are interested in Life Discovery only consider the value of the AAS framework for their Life Discovery. They don't care about the development of the AAS framework as a new knowledge creation project.
They tend to use the mindset they learned from the existing Domain Practice to guide their thinking. They refuse to jump from the PRACTICE side to the THEORY side. In other words, they don't act on building their Pervasive Mind.
Appendix
Some milestones of the AAS project:
- 8/21/2021 — D as Diagramming: The iART Framework
In the article, I developed the iART Framework which is the core of AAS.
In the article, I officially used the term “Anticipatory Activity System”.
In this article, I discussed my “Relevance” thematic space and a practical perspective “Cultural Significance”. In order to write the article, I developed the typology of Relevance.
I defined the model of “Self, Other, Thing, Think” as “Ecological Relevance”.
The 8-step practical framework for dealing with life transitions was born.
- 3/28/2022 — CALL for LIFE: Modeling A Developmental Project
I developed a sub-framework for modeling a developmental project.
- 5/20/2022 — The AAS Framework
I used the HERO U framework to review the landscape of the AAS framework. I also developed the five movements for the Abstract Model.
From March to June, I tested the #AAS4LT program with a friend of mine. We closed the part of the Life Discovery Activity on June 29, 2022. After reflecting on the process, I decided to make an independent program for the Life Discovery project. On June 29, 2022, I made a public board on Milanote for the Life Discovery Project.
- 7/11/2022 - The Knowledge Engagement Program (Public, v1)
In July 2022, I developed the Knowledge Engagement Program (v1) for a client. Though the program focuses on “Service Knowledge Management”. I used the AAS framework for the program.
On August 12, 2022, I finished a 36-page introduction to the AAS framework and wrote a rough TOC for a possible book. I also designed a book cover for the book.
- 8/25/2022 - The Life Strategy Center @Coda
On August 25, 2022, I launched the Life Strategy Center on Coda. The center aims to curate various theoretical resources to build new theoretical frameworks, concepts, tools, programs, and environments for Life Strategy Activity.